首页
|
机构概况
|
课程安排
|
鉴定案例
|
行业资讯
|
预约留言
|
联系我们
中国汽车流通协会二手车鉴定评估师授权行业实训机构
西安汽车流通协会常务副会长单位 二手车评估专业委员会 陕西省属公车改革制定鉴定单位【旗下西安友诚二手车鉴定评估有限公司】 中国汽车流通协会陕西、甘肃、宁夏、新疆二手车鉴定评估师授权实训基地
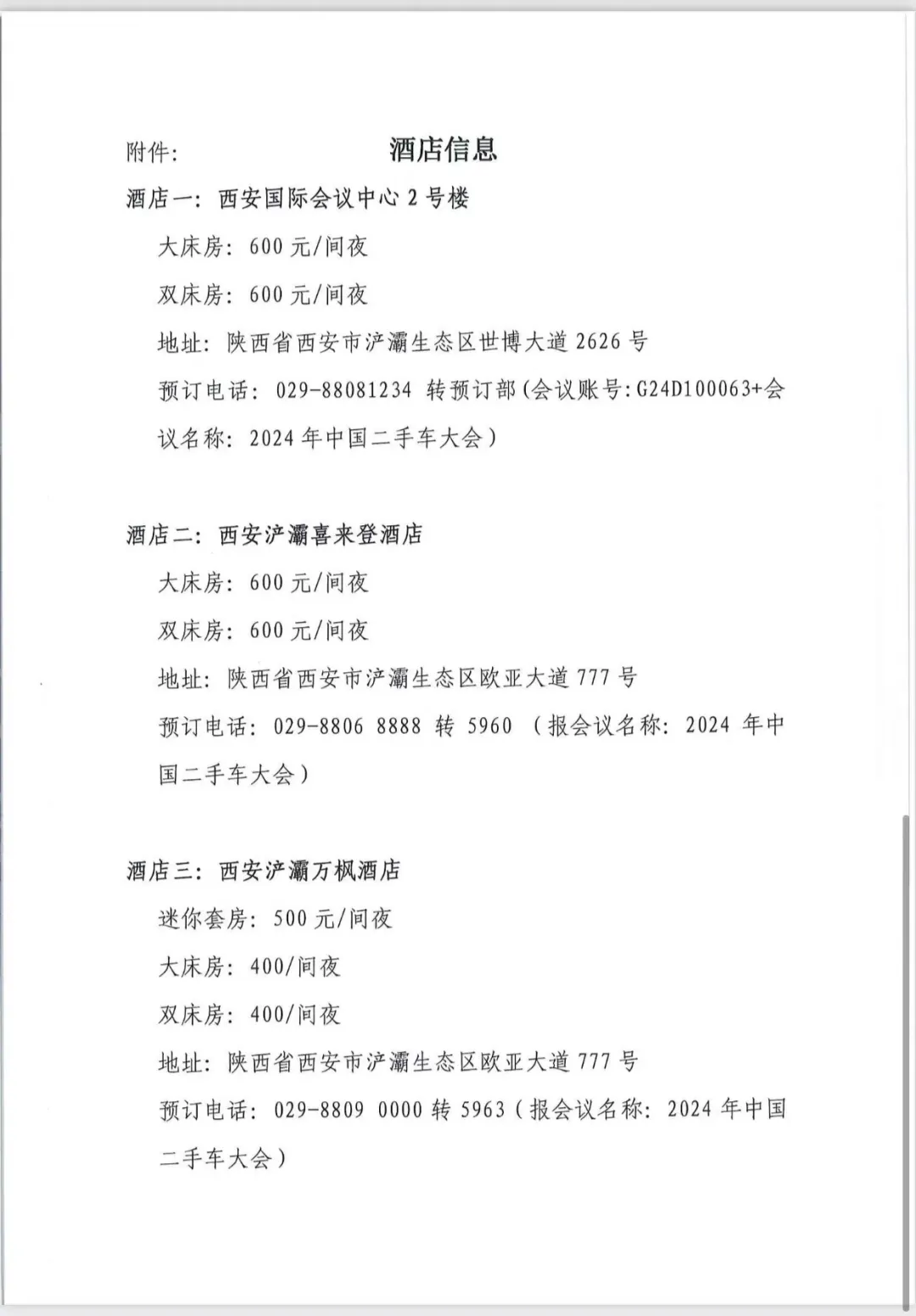
中国二手车大会,十周年,将在西安举行!
2024-05-20 14:02
2024年正值二手车大会举办十周年之际,以“强基立于信,行远守于心”为主题,将凝聚行业力量,以诚信为核心,坚守初心,为企业提供跨行业、跨地域的交流协作机会。
诚挚邀请行业所有同仁参与,再聚西安,共赴中国二手车大会的十年之约!为做好本次大会的组织工作,现将有关事宜通知如下:
工商信息公示
备案:陕ICP备2022002942号-1
电话咨询
029-88135410
微信咨询
微信咨询
手机扫码咨询沟通
手机扫码
手机扫码
关注公众号
提交留言
提交表单咨询
最新班次
电话咨询